登录
注册
本站支持ipv6
首 页
走进供热
新闻中心
党建文化
信息公开
网上营业厅
联系我们
下属公司
组织机构
集团简介
集团动态
供热资讯
政策法规
党建学习
党建简讯
通知公告
首页
/
新闻中心
/
集团动态
/
正文
/
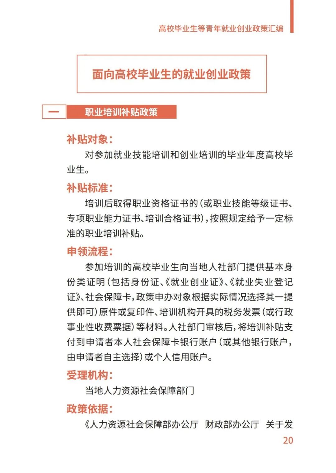
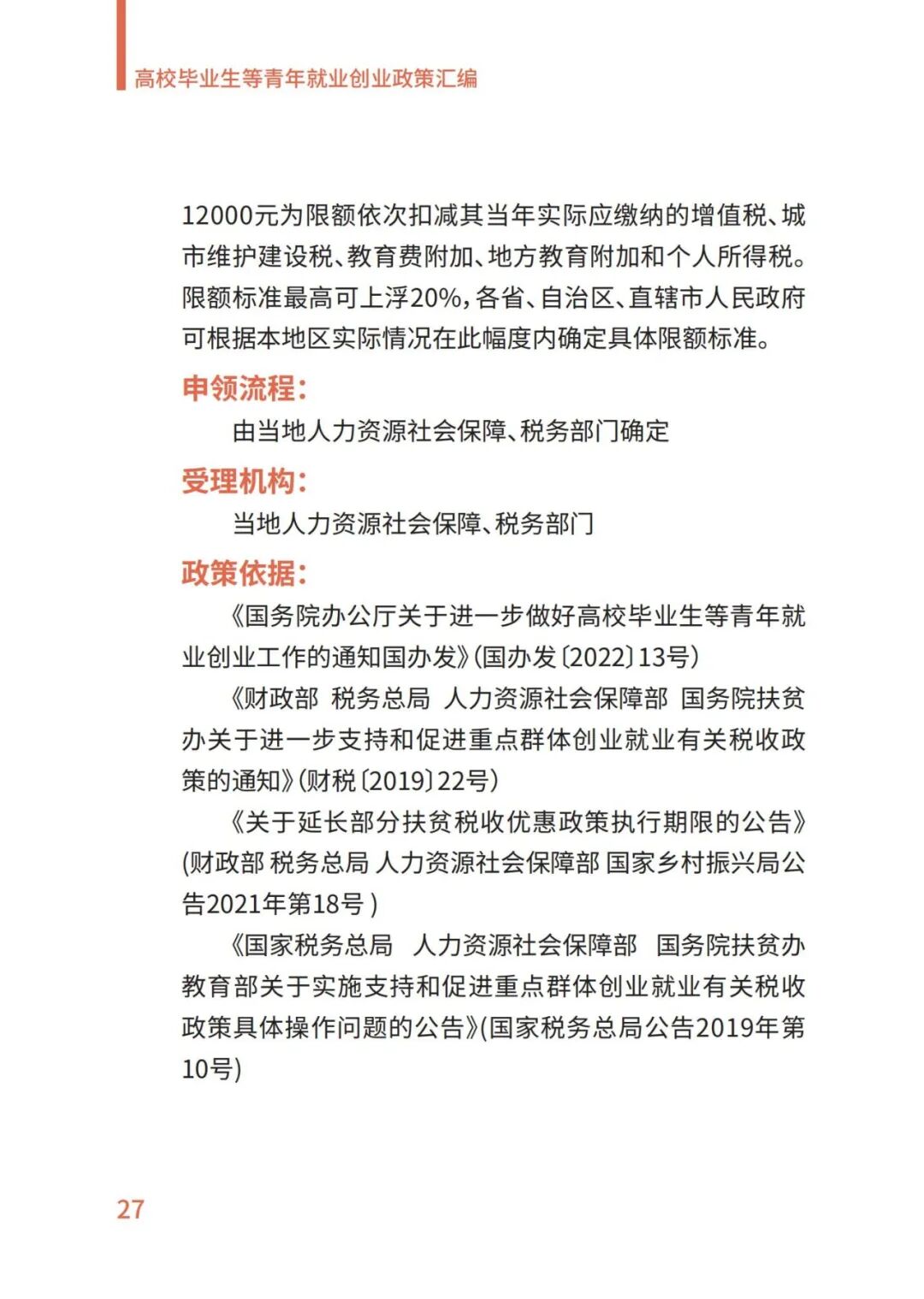
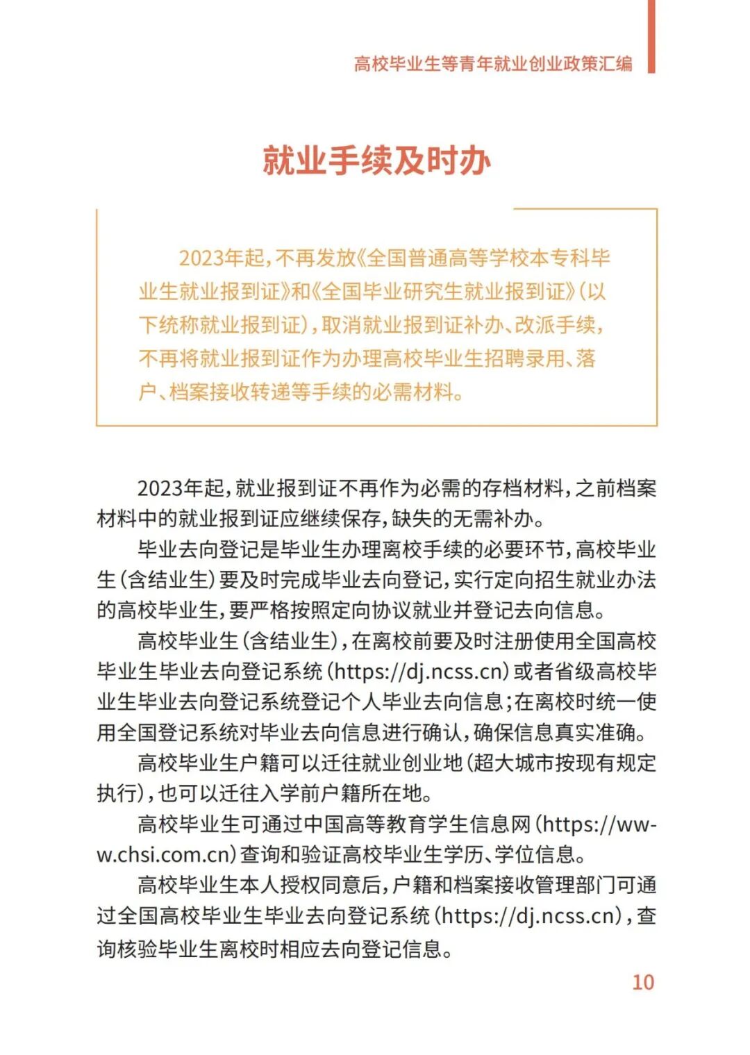
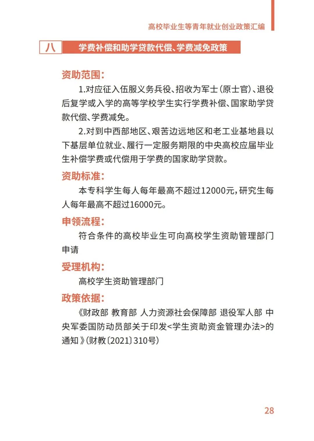
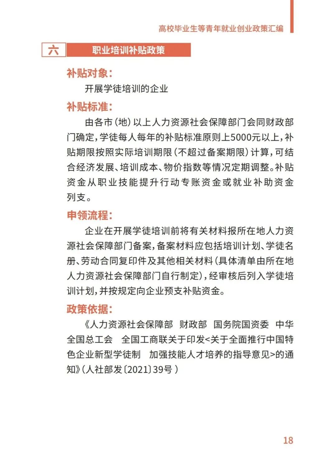
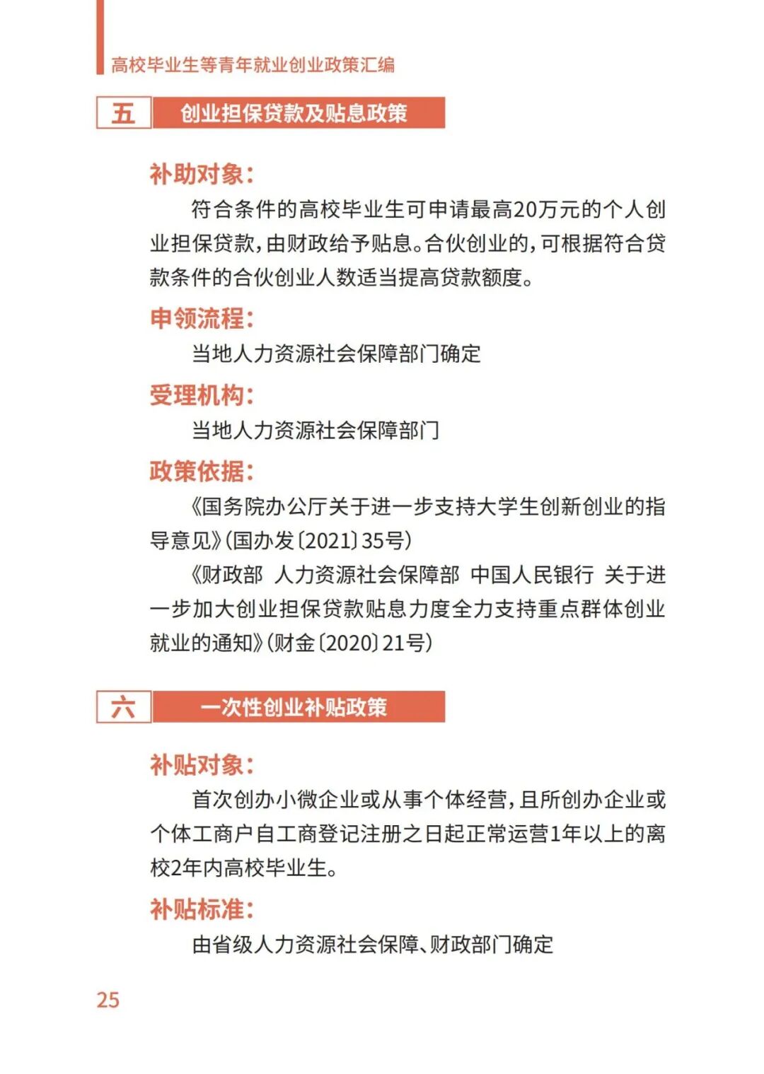
@高校毕业生,2023年青年就业创业政策汇编请查收
浏览次数:
983
次
发布时间:2023年07月26日 14:28
来源:教育部网站
【字体:
大
中
小
】
保存
打印
发布时间:2023年07月26日 14:28
来源:石家庄供热集团
来源 | 教育部网站
编辑 | 王秋雯
责编 | 张永忠
监制 | 寇拴民
分享:
扫一扫在手机打开当前页
微信公众号
服务热线